Planejador de Mídia
Projeto desenvolvido em ambiente corporativo de grande escala, com alto volume de dados e múltiplas decisões ao longo da jornada
Contexto
Em um dos principais veículos de mídia de TV do país, analistas enfrentavam dificuldades para estruturar planos de mídia com precisão.
O processo era majoritariamente manual, demorado e dependente de intermediação constante — o que limitava a autonomia e tornava o fluxo pouco eficiente.
Além disso, a ausência de dados consolidados sobre alcance, audiência e custos tornava o planejamento um exercício de tentativa e erro, frequentemente sujeito a retrabalho e decisões pouco seguras.
Desafio
Simplificar um processo complexo — sem perder precisão.
- Permitir a construção de planos com base em dados reais
- Tornar métricas como audiência, alcance e custos mais acessíveis
- Reduzir a dependência de intermediação
- Acelerar decisões com mais segurança
Pesquisa
A investigação partiu do uso real — conversando com analistas de mídia de diferentes agências e contextos.
O que emergiu
- Dados espalhados, exigindo esforço constante de busca
- Processos lentos, marcados por retrabalho
- Baixa confiança nas informações disponíveis
- Dependência de intermediação como parte do fluxo

O Problema
O planejamento de mídia reúne muitas variáveis — formatos, canais, períodos, investimentos.
Na prática, isso se traduzia em:
- excesso de informação na tela
- dificuldade de leitura
- baixa previsibilidade na navegação
- esforço alto para tarefas simples
Como transformar um sistema complexo em algo claro o suficiente para ser usado com segurança?
Abordagem
O projeto foi conduzido a partir de uma lógica centrada na clareza e na eficiência da jornada:
- Estruturação da arquitetura de informação
- Definição de fluxos e hierarquia de conteúdo
- Criação de wireframes e protótipos navegáveis
- Iterações focadas em simplificação e legibilidade
Cada decisão foi orientada pela pergunta:
como tornar essa informação mais fácil de entender e usar?
Mapeamento da Jornada
Cenário 1
Sem o Planejador de Mídia, um processo manual, fragmentado e com alto nível de esforço.

Cenário 2
Cenário ideal, com o Planejador de Mídia. Um fluxo mais contínuo, orientado por dados e com maior autonomia para o usuário.

A Solução
Uma ferramenta pensada para tornar o planejamento mais claro, rápido e acessível.
- Simulação de planos com base em dados reais de audiência, alcance e custo
- Visualização clara dos resultados ao longo do processo
- Criação e ajuste de planos de forma simples e direta
- Acesso facilitado para diferentes perfis de usuário
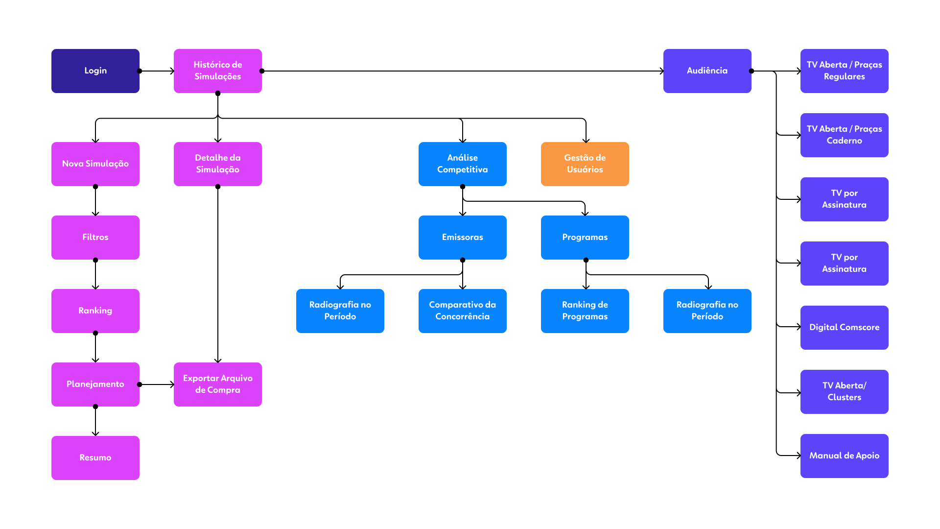
Sitemap

Experiência do Usuário e Design Visual

Login

Lista de todas as simulações realizadas pelo usuário.

Nesta tela o usuário visualiza a lista de programas que selecionou para o seu plano e preenche a duração em segundos do seu anuncio, a quantidade de inserções e as datas em que deseja que seu anuncio seja exibido para cada programa selecionado na tela anterior.
Ao inserir os dados uma calculadora atualiza o valor da sua campanha em tempo real. Aqui ele exporta um arquivo TXT com todos os dados da sua campanha. Este arquivo será utilizado para efetivar a compra dos espaços publicitários da sua campanha.

Resultados
O site do Museu do Jongo tornou-se um portal de referência na valorização da cultura afro-brasileira no ambiente digital. Desde o lançamento, observamos:
-
Maior alcance entre educadores e instituições de ensino
-
Ampliação da visibilidade das comunidades praticantes do Jongo
-
Uso frequente por pesquisadores e estudantes
-
Reconhecimento do projeto como exemplo de design com impacto social e cultural
Conclusão
Projetar o site do Museu do Jongo foi muito mais que um projeto de design — foi um ato de respeito à memória, identidade e território das comunidades que permanecem vibrantes e ativas.
Criamos um espaço digital que honra o passado enquanto olha para o futuro, unindo acessibilidade, beleza e propósito. Continuamos acreditando no design como uma ferramenta poderosa para preservação cultural e transformação.

“That’s been one of my mantras — focus and simplicity. Simple can be harder than complex; you have to work hard to get your thinking clean to make it simple.”
“I think if you do something and it turns out pretty good, then you should go do something else wonderful, not dwell on it for too long. Just figure out what’s next.”
CLIENTES
Entre em Contato
Fale sobre o seu projeto
Lorem ipsum dolor sit amet, consectetur adipiscing elit, sed do eiusmod tempor incididunt ut labore et dolore magna aliqua. Ut enim ad minim veniam, quis nostrud exercitation ullamco laboris nisi ut aliquip ex ea commodo consequat. Duis aute irure dolor in reprehenderit in voluptate velit esse cillum dolore eu fugiat nulla pariatur.







